Porque um projeto de inovação precisa da Arquitetura Corporativa?
Um projeto de P&D necessita do modelo motivacional da Arquitetura Corporativa

Olá Pessoal.
Devido à complexidade de um projeto de P&D (pesquisa e desenvolvimento), voltado para a inovação na Tecnologia da Informação, torna-se viável iniciar por um modelo que possa materializar o alinhamento estratégico da TI com os negócios. Em complemento natural aos modelos conceituais de alinhamento estratégicos das ações de TI, realizar o modelo motivacional da Arquitetura Corporativa é um exemplo neste sentido.
O modelo da motivação do negócio é um modelo de informações conceituais que demonstra como as atividades do negócio estão alinhadas com seus objetivos e metas. Entrega relatórios que ilustram o alinhamento necessário e apoia uma tomada de decisões. Conceitos motivacionais são usados para modelar as motivações, ou razões, que fundamentam o projeto ou mudança de alguma arquitetura corporativa. Essas motivações influenciam, guiam e restringem.
O modelo motivacional do cenário atual retrata os problemas percebidos (como a necessidade de integração de recursos informacionais disponíveis na empresa) e não contém modificações ou incorporações de melhorias. (Sobre o modelo motivacional, você pode obter mais informações neste artigo, ou em material mais completo ainda, nesta tese de doutorado, na seção sobre o modelo motivacional).
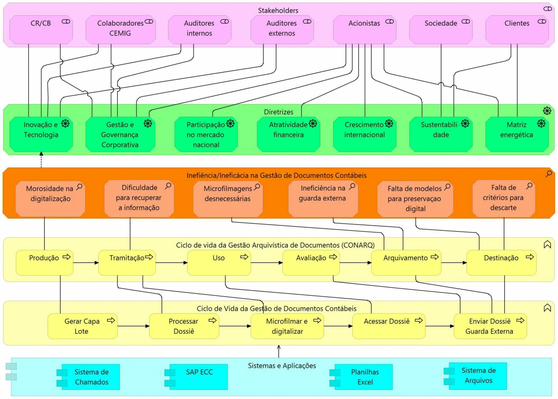
Bem, neste artigo vamos tratar do modelo motivacional desenvolvido para um projeto de P&D no cenário atual (AS-IS), ou seja, quando o projeto iniciou. Estão apresentados os elementos que foram encontrados e agrupados da seguinte forma: stakeholders, diretrizes (drivers), avaliações e sistemas e aplicações. Encontram-se no modelo mais dois grupos: o ciclo de vida da gestão arquivística de documentos (GAD) ciclo de vida de documentos contábeis. Os relacionamentos são os seguintes:
- Os stakeholders têm relacionamentos do tipo “associações” com as diretrizes encontradas;
- As diretrizes foram extraídas de um relatório CEMIG GT Geração e Transmissão e o relacionamento entre a diretriz inovação e tecnologia e as avaliações decorre da percepção dos usuários entrevistados. Dessa forma, as avaliações ineficiência/ineficácia da gestão de documentos contábeis influenciam diretamente a diretriz inovação e tecnologia;
- As etapas do ciclo de vida da GAD foram definidas em conformidade com o ciclo de vida padrão do CONARQ (Conselho Nacional de Arquivos) e então relacionadas com as atividades arquivísticas realizadas na concessionária (camada Ciclo de Vida de Gestão de Documentos Contábeis);
- Finalmente, os componentes de sistemas e aplicações estão associados ao ciclo de vida da gestão dos documentos contábeis.
Abaixo tem-se o modelo de motivação conceitual:

Realizada a análise da situação atual (diagnóstico expresso no modelo motivacional), revelaram-se algumas deficiências. Tais deficiências ocorrem, notadamente, porque a empresa ainda não considera a GAD estratégica para o negócio, o que pode ser percebido pela consideração dos sistemas e aplicações operacionais em uso: sistemas de chamados, SAP, planilhas Excel e servidor de arquivos. Nenhum deles contempla as etapas preconizadas pela GAD.
Encontram-se abaixo os fatos relevantes que fundamentam este diagnóstico:
- Ausência de política, metodologia de GAD e instrumentos arquivísticos de gestão recomendados pelo CONARQ, tais como a tabela de temporalidade e o plano de classificação de documentos;
- Dificuldade para recuperar a informação, o que incorre em multas e outros problemas. Segundo CONARQ, a recuperação ágil e rápida é requisito essencial de um SIGAD;
- Morosidade na digitalização, microfilmagens desnecessárias, ineficiência na guarda externa, falta de modelos para preservação digital e falta de critérios para descarte;
- Elevados custos no manuseio dos documentos ao longo dos últimos anos;
- Custos elevados na customização do sistema transacional existente (SAP) para atender a um mínimo do que seria preconizado pela GAD.
Percebe-se, então, o problema na gestão arquivística atual, afetando negativamente a diretriz inovação e tecnologia. Além disso, a equipe da concessionária não percebia a falta de alinhamento estratégico da GAD com o negócio. Explicitar tais melhorias, à luz da estratégia e dos sistemas de informação que auxiliam a GAD, é o papel principal da evolução do modelo que se deseja no futuro. O novo modelo representará um mapeamento que corrige as deficiências da situação atual e indica a almejada.
Como foi dito, o modelo acima é conceitual. Contudo, sabe-se da importçancia de uma modelagem utilizando a linguagem ArchiMate. Nesta versão abaixo, tem-se o mesmo modelo em ArchiMate.

Grande abraço, Zaidan
EM TEMPO: se desejar baixar um ebook sobre um Canvas de Gestão do Conhecimento, acesse aqui.
Fontes:
CONSELHO NACIONAL DE ARQUIVOS (Brasil) – CONARQ. Modelo de requisitos para sistemas informatizados de gestão arquivística: e-ARQ Brasil. Rio de Janeiro, 2011.
ZAIDAN, F. H. Aportes da arquitetura corporativa para o ambiente dos sistemas informatizados de gestão arquivística de documentos: aplicação em companhia de energia elétrica. 2015. 176 f. Tese (Doutorado em Ciência da Informação). Escola de Ciência
da Informação – Universidade Federal de Minas Gerais, Belo Horizonte, 2015.
ZAIDAN, F. H.; MENDES, M. A.; BAX, M. P. Quão Estratégica Pode Ser a Gestão Arquivística de Documentos? Aportes da Arquitetura Corporativa. Revista Informação e Tecnologia, v. 2, p. 98-114, 2015.

